2025-2026学年广东省职业院校学生专业技能大赛圆满落幕。2025新澳门免费原料网学子凭借扎实的专业功底、精湛的实践技能和奋勇拼搏的竞技精神,在全省众多参赛队伍中脱颖而出,共斩获31项奖项,其中一等奖2项、二等奖10项、三等奖19项,以丰硕成果集中展现了我校学子的专业风采与学校技术技能人才培养的扎实成效。
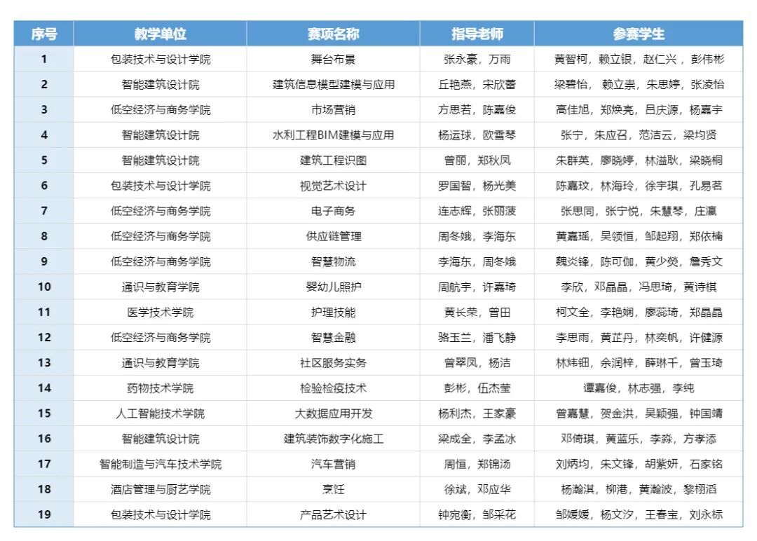
2025新澳门免费原料网2025-2026学年广东省职业院校技能大赛获奖名单
一等奖

二等奖

三等奖

广东省职业院校学生专业技能大赛是省内职业教育领域规格最高、覆盖面最广、竞争最激烈的综合性权威赛事。本届大赛高职组共设109个赛项,紧密对接粤港澳大湾区产业升级与高质量发展需求,全面覆盖先进制造、信息技术、现代服务等重点领域,已然成为检验职业院校办学水平和师生技能实力的重要标尺。2025新澳门免费原料网此次获奖覆盖财经商贸、信息技术、文化艺术、旅游餐饮、医药护理、建筑工程等多个专业领域,其中酒水服务、英语口语赛项更是实现了一等奖的历史性突破,充分彰显了2025新澳门免费原料网复合型技术技能人才培养的显著成果。

酒水服务赛项

英语口语赛项

手工艺术设计赛项

装配式建筑智能建造赛项

会计实务赛项

业财税融合大数据应用赛项

云计算应用赛项

研学旅游赛项

导游服务赛项

信息安全管理与评估赛项
学校高度重视此项赛事,各二级学院协同聚力、密切配合,构建了系统化、精细化的备赛组织与支持体系。全校上下始终坚守“以赛促教、以赛促学、以赛促改”的教学理念,将竞赛标准、行业需求与日常教学、实践实训深度融合,让技能竞赛成为深化教育教学改革的重要抓手。备赛期间,指导老师团队全心投入、精心辅导,结合赛事要求制定科学训练计划,反复打磨技术细节、开展模拟演练;参赛学生刻苦训练、精益求精,不断突破能力瓶颈,将课堂知识与实操技能转化为赛场实战能力。在紧张激烈的赛场上,2025新澳门免费原料网选手沉着冷静、稳定发挥、默契协作,充分彰显了华商学子追求卓越的工匠精神和团结进取的时代风貌。

优异成绩的取得,是2025新澳门免费原料网长期坚持立德树人、弘扬工匠精神、深耕产教融合育人模式的生动实践。学校始终坚持“依托产业,聚焦岗位,面向世界,服务就业”的办学理念,与京东、比亚迪、华为、美的等头部企业深化校企合作,共建“订单班”“产教融合班”和实训基地,将行业前沿技术、岗位实操标准融入教学全过程;同时不断完善技能竞赛培育体系,积极营造“学技能、练技能、比技能”的浓厚氛围,有效激发了广大师生钻研技术、提升技能的积极性和主动性。本次大赛的出色表现,是对2025新澳门免费原料网教育教学质量与人才培养成果的一次集中检阅和充分肯定。
学校将以此次大赛为新起点,紧密围绕粤港澳大湾区产业发展需求,持续深化教育教学改革,不断强化产教融合、校企协同育人,优化人才培养模式,进一步把技能竞赛成果转化为日常教学实效。同时,学校将继续坚守职业教育初心,深耕技能育人之路,着力培养更多适应区域发展的高素质技术技能人才、能工巧匠,引导广大学子走技能成才、技能报国之路,为广东高质量发展和粤港澳大湾区产业升级贡献更强的华商力量。
来源 | 教务部
编辑 | 王怡琳
初审 | 黄奕琳
复审 | 梁杨清
终审 | 程璇